名著復刻プロジェクト
2026-03-11 15:50:44

120年前の名著を現代に甦らせる挑戦が始まる!復刻プロジェクトについて

120年前の名著を現代に甦らせる挑戦が始まる!



東日本大震災から15年が経過する2026年、スパークル株式会社が、未曾有の惨事の後に出版された名著『将来之東北』の復刻に向けたプロジェクトを発表しました。このプロジェクトは、先端技術であるAIを駆使しつつ、第一線の学術監修のもとで実現されるもので、クラウドファンディングを通じて支援を呼びかけています。

なぜ今、復刻するのか



2026年の春、「ハード復旧」が完了し、次なる段階にシフトするタイミングで、新しい社会像を模索することが求められています。この復刻プロジェクトは、過去の知識を現代に持ち込み、現在の東北地方が直面している様々な課題を解決するための新たな道筋を示そうとしています。

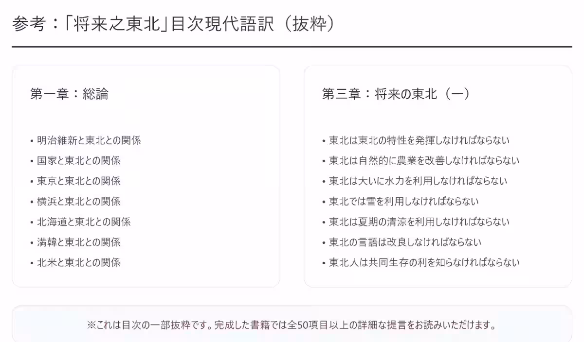
原著『将来之東北』は、1906年に出版されましたが、その年は東北地方が大凶作に見舞われた翌年でもあります。著者である半谷清寿は、当時の社会状況から強い危機感を抱き、未来に向けたビジョンを描くことに努めました。

120年前と2026年、両者は巨大な災厄の後の社会を描き出しています。明治から令和へと、歴史は繰り返すのか、それとも教訓を生かすことができるのかが問われています。

イノベーションとしての復刻プロジェクト



復刻のプロセスには、沖縄に拠点を持つAIスタートアップ「株式会社スタジオユリグラフ」の協力が重要な役割を果たしています。彼らが開発したAI技術を駆使することで、難解な漢文をスピーディーに現代語に翻訳します。

このプロジェクトの最大の特徴は、学術的な考証を行うために東北大学の教授である加藤諭氏が監修を行っていることです。彼の専門知識により、本書の学術価値を保つ努力がなされています。また、スパークル株式会社の代表である福留秀基氏が、実用的なビジネス書としての側面を強調し、読む人々に広く応用できる内容にすることを目指しています。

クラウドファンディングの詳細



このプロジェクトを支えるため、クラウドファンディングが行われます。具体的なスケジュールは、2026年3月11日午後3時からティザーページが公開され、3月15日午後6時から正式に支援の受付が始まる予定です。プロジェクトはCAMPFIREにて展開され、地域の未来を見据えたコミュニティの形成を目指します。

発起人・福留秀基の思い



福留氏は、東北地方が長年にわたって外部からの供給地として位置付けられてきたことに強い危機感を抱いています。今まさに、若者が地域に留まれるような環境を整える必要性が高まっています。本書を通じて、地域の未来について問い直し、実効性のあるムーブメントを起こしたいとの熱い想いを語っています。

スパークル株式会社について



スパークル株式会社は、「新しい世界の経済循環をつくる」をミッションに掲げ、地域の価値を掘り起こす活動をしています。彼らの挑戦は、未来のビジネスやエコシステムの形成に貢献することを目指しています。

今後の展開に大きな期待が寄せられるこのプロジェクトは、地域の未来を自らの手で切り開こうとする勇気に満ちた試みです。


画像1

画像2

画像3

画像4

画像5

関連リンク

サードペディア百科事典: クラウドファンディング 将来之東北 スパークル株式会社

トピックス(その他)

【記事の利用について】

タイトルと記事文章は、記事のあるページにリンクを張っていただければ、無料で利用できます。
※画像は、利用できませんのでご注意ください。

【リンクついて】

リンクフリーです。